企业级 Git 分支管理模型实战:从 Git Flow 到 DevOps 落地

🎬 博主简介:

文章目录
- 前言:
- 一. 企业级开发模型:认知突破
- 二. 企业级分支模型核心:Git Flow 规范
- 2.1 五大核心分支及其职责
- 2.2 分支命名规范(企业实操版)
- 三. 环境与分支的强绑定:从开发到上线的流转
- 3.1 四大核心环境及分支对应关系
- 四. 企业级项目管理实战:完整落地流程
- 4.1 前置准备工作
- 4.2 开发场景-基于git flow模型的实践
- 结尾:
前言:
在小型团队或个人开发中,简单的分支操作或许能满足需求,但进入企业级项目后,多环境部署、多团队协作、高频迭代等场景,必然需要一套标准化的 Git 分支管理模型。一套优秀的分支模型,能解决 “代码冲突频发”“环境不一致”“上线回滚困难” 等核心痛点,让开发、测试、运维流程高效协同。本文结合企业级开发模型的核心内容,详解主流的
Git Flow分支规范、环境与分支的对应关系,以及从需求开发到紧急修复的完整落地流程,帮你搭建适配企业场景的 Git 协作体系。
一. 企业级开发模型:认知突破
我们知道,一个软件从零开始到最终交付,大概包括以下几个阶段:规划,编码,构建,测试,发布,部署和维护。
最初,程序比较简单,工作量也不大,程序员一个人可以完成所有阶段的工作,但随着软件产业的日益发展壮大,软件的规模也在逐渐变得庞大,软件的复杂度不断攀升,一个人肯定是hold不住了,就开始出现了精细化的分工。如下图所示:

但在传统的 IT 组织下,开发团队(Dev)和运维团队(Ops)之间诉求不同
- 开发团队(尤其是敏捷团队)追求变化
- 运维团队追求稳定
双方往往存在利益的冲突。比如精益和敏捷的团队吧持续交付作为目标,而运维团队则为了线上的稳定而强调变更控制。部门墙由此建立起来,这当然不利于 IT 价值的最大化。
为了弥合开发和运维之间的鸿沟,需要在文化,工具和实践方面的系列变革 — DevOps 正式登上了舞台。
DevOps (Decelopment 和 Operations 的组合词)是⼀种重视“软件开发人员(Dev)”和“IT运维技术人员(Ops)”之间沟通合作的文化、运动或惯例。透过自动化“软件交付”和“架构变更”的流程,来使得构建、测试、发布软件能够更加地快捷、频繁和可靠。在DevOps的软件开发过程包含计划、编码、构建、测试、预发布、发布、运维、监控,由此可见DevOps的强大。
讲了这么多,这个故事到底和我们的主题 Git 有什么关系呢?
举⼀个很简单的例子就能说明这个问题。一个软件的迭代,在我们开发人员看来,说白了就是对代码
进行迭代,那么就需要对代码进行管理。如何管理我们的代码呢,那不就是 Git(分布式版本控制系
统) !所以 Git 对于我们开发人员来说其重要性就不言而喻了。
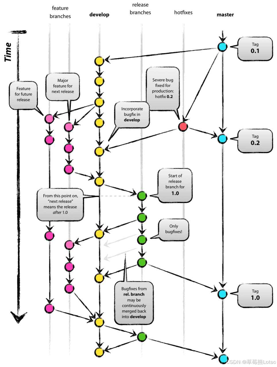
二. 企业级分支模型核心:Git Flow 规范
Git Flow 是最经典的企业级分支管理模型,核心思想是 “按环境划分长期分支,按需求 / 修复创建临时分支”,通过明确的分支职责和合并规则,保证代码的稳定性与迭代效率。当然,不同的公司会有不同的选择,但是万变不离其宗,最终的目的都一样。
2.1 五大核心分支及其职责
| 分支类型 | 核心职责 | 适用环境 | 生命周期 |
|---|---|---|---|
| master | 存储可上线的稳定代码,唯一只读分支 | 生产环境 | 长期存在(不可删除) |
| develop | 聚合已完成的功能/修复代码,保持最新开发进度 | 开发环境 | 长期存在 |
| release/* | 预发布测试专用,基于 develop 创建 | 测试/预发布环境 | 临时分支(上线后可删除) |
| feature/* | 新功能/新特性开发,基于 develop 创建 | 本地/开发环境 | 临时分支(合并后可删除) |
| hotfix/* | 线上紧急 Bug 修复,基于 master 创建 | 生产/预发布环境 | 临时分支(修复后可删除) |
注意:以上表格中的分支和环境搭配仅是常用的一种,可视情况而定不同的策略。
master 分支:
master为主分支,该分支为只读且唯一分支。用于部署到正式发布环境,⼀般由合并release分支得到。- 主分支作为稳定的唯一代码库,任何情况下不允许直接在
master分支上修改代码。 - 产品的功能全部实现后,最终在master分支对外发布,另外所有在
master分支的推送应该打标签(tag)做记录,方便追溯。 master分支不可删除。
release 分支:
release为预发布分支,基于本次上线所有的feature分支合并到develop分支之后,基于develop分支创建。可以部署到测试或预发布集群。- 命名以
release/开头,建议的命名规则:release/version_publishtime。 release分支主要用于提交给测试人员进行功能测试。发布提测阶段,会以release分支代码为基准进行提测。- 如果在
release分支测试出问题,需要回归验证develop分支看否存在此问题。 release分支属于临时分支,产品上线后可选删除。
develop 分支:
develop是开发分支,基于master创建的只读且唯一的分支,始终保持最新完成与以及 bug 修复后的代码。可部署到开发环境对应集群。- 可根据需求大小程度确定是由
feature分支合并,还是直接在上面开发(但是后者非常不建议)。
feature 分支:
feature分支通常为新功能或新特性开发分支,以develop分支为基础创建feature分支。- 命名以
feature/开头,建议的命名规则:feature/user_createtime_feature。 - 新特性或新功能开发完成后,开发⼈员需合到
develop分支。 - ⼀旦该需求发布上线,便将其删除。
hotfix 分支:
hotfix分支为线上bug修复分支或叫补丁分支,主要用于对线上的版本进行bug修复。当线上出现紧急问题需要马上修复时,需要基于master分支创建hotfix分支。- 命名以
hotfix/开头,建议的命名规则:hotfix/user_createtime_hotfix - 当问题修复完成后,需要合并到
master分支和 develop 分支并推送远程。一旦修复上线,便将其删除。

2.2 分支命名规范(企业实操版)
为了提高分支辨识度,企业中通常会约定统一的命名规则:
feature/[开发者]-[需求名]-[日期]:如feature/hyb-order-manage-20240520release/[版本号]-[发布日期]:如release/v1.2.0-20240601hotfix/[开发者]-[bug描述]-[日期]:如hotfix/hyb-login-error-20240605
三. 环境与分支的强绑定:从开发到上线的流转
企业级项目的核心诉求之一是 “环境一致性”,分支模型需与部署环境严格对应,确保每个环境的代码可追溯、可回滚。
3.1 四大核心环境及分支对应关系
| 环境类型 | 作用 | 对应的分支 | 部署触发条件 |
|---|---|---|---|
| 开发环境 | 开发者自测、联调 | develop | 新功能合并到 develop 后自动部署 |
| 测试环境 | 测试人员功能测试、回归测试 | release/* | 基于 develop 创建 release 分支后部署 |
| 预发布环境 | 模拟线上配置,最终验证 | release/* | 测试环境验证通过后部署 |
| 生产环境 | 对外提供服务的正式环境 | master | release 分支合并到 master 后手动 / 自动部署 |
这几个环境也可以说是系统开发的三个重要阶段:开发 -> 测试 -> 上限,一张图总结:

不过对于规模大点的公司来说,可不止这么几个环境,比如项目正式上线前还存在仿真/灰度环境,再比如还存在多套测试环境,以满足不同版本上线前测试的需要。
一个项目的开始从设计开始,而一个项目的成功则从测试开始。一套良好的测试体系可以将系统中绝大部分的致命Bug解决在系统上线之前。测试系统的完善和成熟也是衡量一个软件企业整体水平的重要指标之一,测试往往被忽视,因为它对可以的隐性,对软件开发企业不产生直接的效益,但是它却是软件质量的最终保障,乃至项目能否成功的重要因素!
环境流转核心原则:
- 代码只能从 “低环境分支” 合并到 “高环境分支”(如
feature→develop→release→master),禁止反向合并; - 每个环境的代码必须与对应分支完全一致,禁止直接在环境中修改代码;
- 生产环境的每一次发布,都需在
master分支打标签(tag),如v1.2.0,便于回滚。
四. 企业级项目管理实战:完整落地流程
4.1 前置准备工作
- 准备工作:
DevOps 研发平台:Gitee 企业版 - 企业级 DevOps 研发效能平台

企业名称随便填写一个即可。注意:多人协作开发,需要将多人账号拉入一下企业才行。如果添加成员后面会讲。
- 创建项目:



- 创建仓库:


注意:创建的仓库可以关联到某个项目中被管理
- 添加成员:
1. 添加企业成员:


申请后,需要负责人审批通过。
2. 添加项目成员:


3. 添加项目开发人员


4.2 开发场景-基于git flow模型的实践
- 新需求加入:
现有一个订单管理的新需求需要开发,首先可以基于 develop 分支创建一个 feature/Lotso_order-20251116分支


- 需求在
feature/Lotso_order-20251116分支开发完毕,这时研发人员可以将代码合并到develop 分支,将其部署在开发环境的服务器中,方便开发人员进行测试和调试。
1.开发者在 feature 分支下请求评审

2. 审查员审查代码

3. 审查通过,合并分支

4. 合并成功,查看结果


- 在
develop下开发人员自测通过后,先确定下develop不存在未测试完毕的需求,然后研发人员可基于develop分支创建⼀个release/xxx分支出来,可交由测试人员进行测试。

- 测试人员测试
release通过后(包含测试环境和预发布环境的测试),就可将代码合并入master


- 测试人员在
master(正式环境) 测试通过后,便可删除feature/xxx分支。

补充:


结尾:
🍓 我是草莓熊 Lotso!若这篇技术干货帮你打通了学习中的卡点:
👀 【关注】跟我一起深耕技术领域,从基础到进阶,见证每一次成长
❤️ 【点赞】让优质内容被更多人看见,让知识传递更有力量
⭐ 【收藏】把核心知识点、实战技巧存好,需要时直接查、随时用
💬 【评论】分享你的经验或疑问(比如曾踩过的技术坑?),一起交流避坑
🗳️ 【投票】用你的选择助力社区内容方向,告诉大家哪个技术点最该重点拆解
技术之路难免有困惑,但同行的人会让前进更有方向~愿我们都能在自己专注的领域里,一步步靠近心中的技术目标!
结语:企业级 Git 分支管理的核心不是 “复杂的命令”,而是 “清晰的规则”。Git Flow 模型通过划分长期分支与临时分支,绑定环境与分支流转,让多团队、多环境、高频迭代的协作变得有序高效。落地时无需生搬硬套,可根据团队规模、迭代速度灵活调整,但核心原则不变:隔离开发与生产代码,明确分支职责,确保每一次上线都可追溯、可回滚。当这套模型融入日常开发流程后,你会发现代码冲突、环境不一致、上线故障等问题会大幅减少。
✨把这些内容吃透超牛的!放松下吧✨ ʕ˘ᴥ˘ʔ づきらど
本文地址:https://www.vps345.com/28335.html












