最新资讯

  • 最新资讯了解最新公司动态及行业资讯

2026-02-031 阅读量

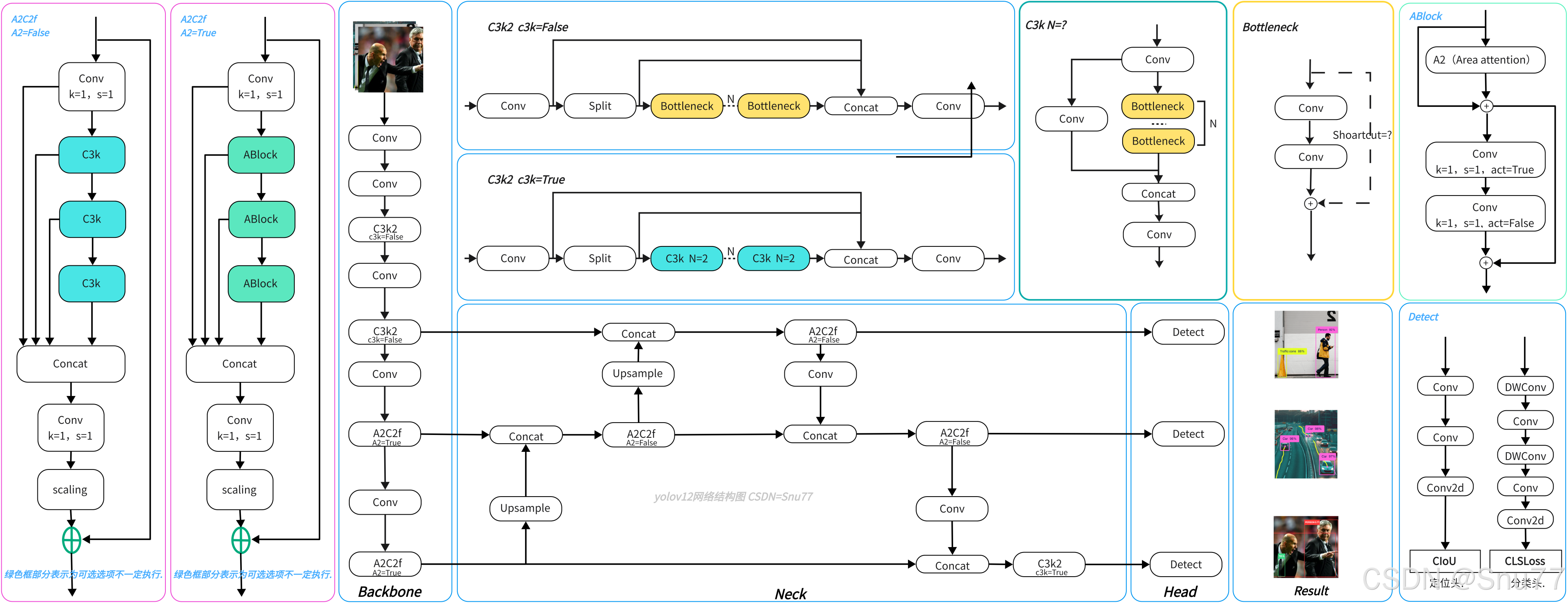
文章目录 前言一、YOLOv12代码下载地址1.YOLOv12模型结构图 二、YOLO环境配置教程1.创建虚拟环境2.激活虚拟环境3.查询自己

2026-01-164 阅读量

感觉好多不会啊,还是要多学习啊! 首先我们需要在服务器上安装和配置好Anaconda或者Miniconda的环境,下面我们以miniconda为例

2025-04-27117 阅读量

一、本文介绍 本文给大家带来的是YOLO系列家族的最新成员——YOLOv12的介绍,YOLOv12的论文题目是《YOLOv12: Attention-Centric

2025-04-26117 阅读量

文章目录 前言一、YOLOv12代码下载地址1.YOLOv12模型结构图 二、YOLO环境配置教程1.创建虚拟环境2.激活虚拟环境3.查询自己