✨✨ 欢迎大家来到景天科技苑✨✨ 🎈🎈 养成好习惯,先赞后看哦~🎈🎈 🏆 作者简介:景
Kubernetes(K8s)详解一、Kubernetes概述Kubernetes(简称K8s)是Google基于Borg系统开源的容器编排平台,用于自动化部署、
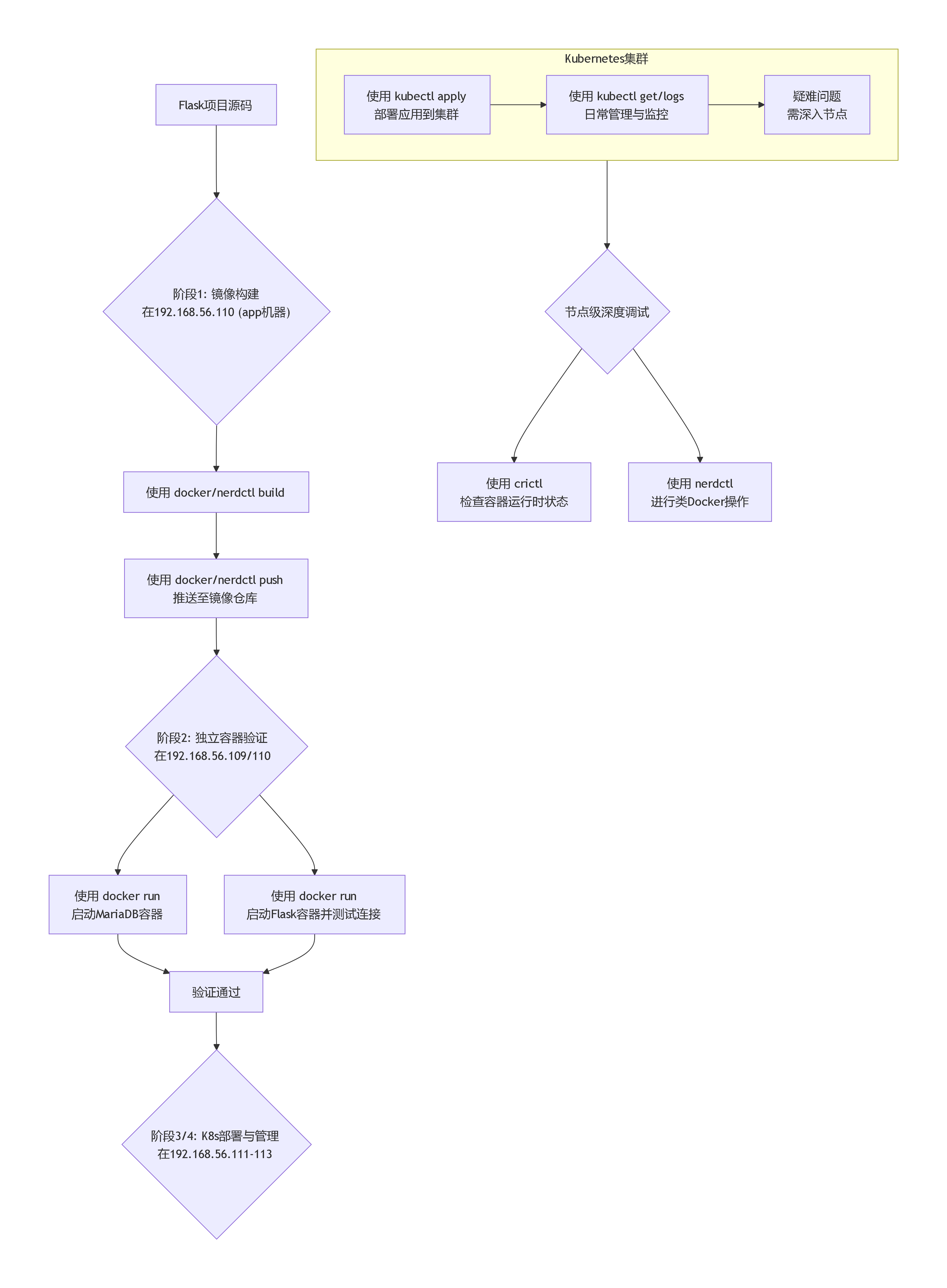
python-flask项目开发:flask开发完整过程总结:https://blog.csdn.net/qq_38444844/article/details/151928286?spm=1011.24
1 podK8s官网:https://kubernetes.io/zh-cn/docs/concepts/workloads/pods/#working-with-podsPod是可以在k8s中创建和管理的
Kubernetes(K8s)详解一、Kubernetes概述Kubernetes(简称K8s)是Google基于Borg系统开源的容器编排平台,用于自动化部署、
言简意赅的讲解Docker Desktop for Windows搭建Kubernetes解决的痛点 目标读者: 对 Docker Desktop 有一定了解,能在 Wind
Cilium动手实验室: 精通之旅---12.Cilium Egress Gateway - Lab 1. 准备工作1. 初始化环境1.2 设置二级网络1.3 安装Cilium