最新资讯

  • 最新资讯了解最新公司动态及行业资讯

2026-02-070 阅读量

2025年06月25日记  【好用但慎用】Windows 系统中将所有 WSL 发行版从 C 盘迁移到 非系统 盘的完整笔记(附 异常处理)-CSDN博

2026-02-070 阅读量

RegCool v3.0.0.5 绿色版是一款免费且专业的注册表管理工具,拥有更强的系统适配性,集成了注册表快照、比较、整理等核心实用功

2026-02-071 阅读量

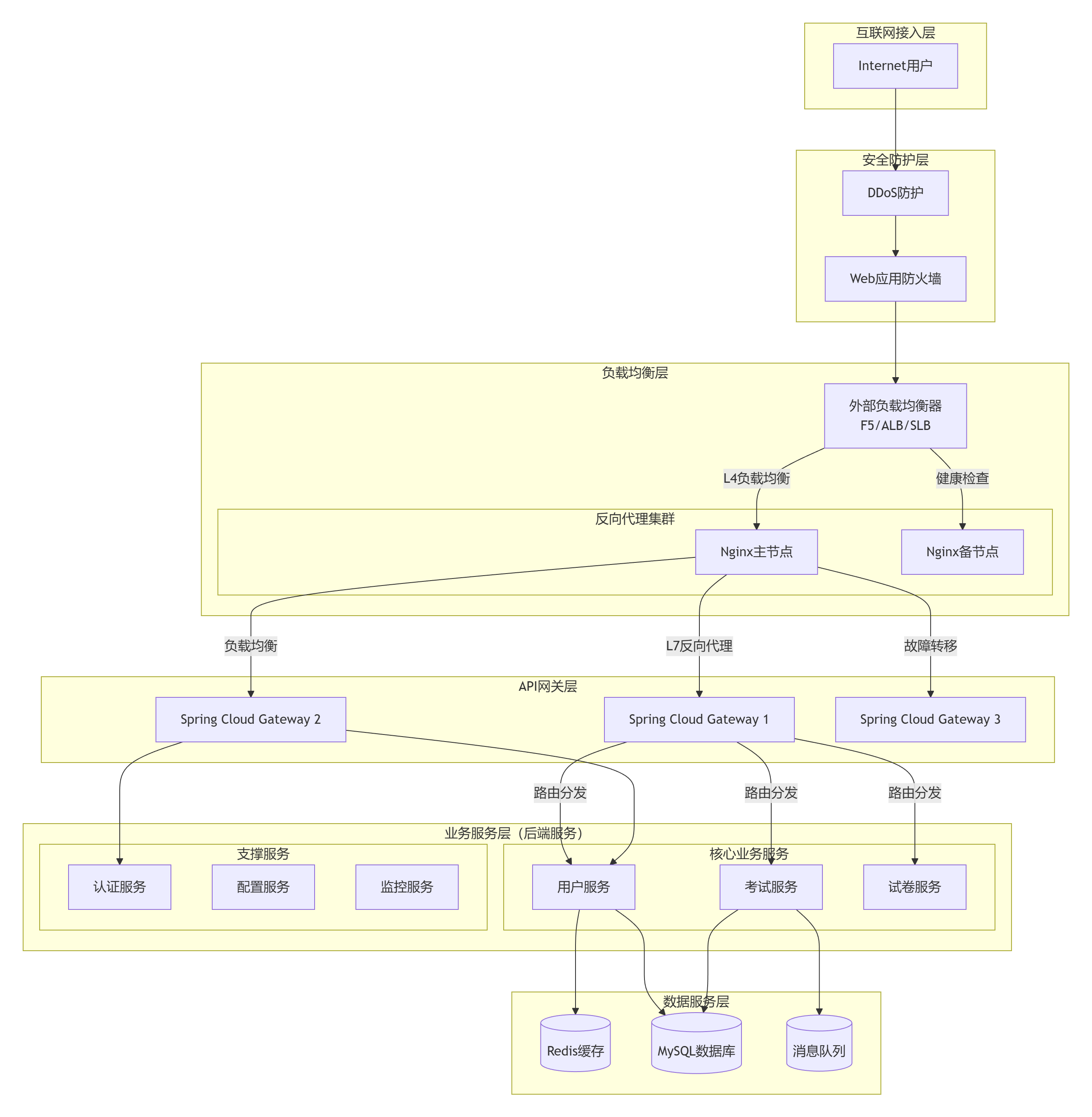
企业级教育考试系统核心架构(完善版)一、企业级完整架构图#mermaid-svg-xUGAa7UvrYAfXD7c{font-family:"trebuchet ms",ver

2026-02-071 阅读量

关键词:vLLM、Ubuntu、CUDA、Docker、LLM 推理 vLLM 是目前社区里最快、最省显存的大模型推理框架之一。本文把官方文档、踩

2026-02-071 阅读量

关键词:vLLM、Ubuntu、CUDA、Docker、LLM 推理 vLLM 是目前社区里最快、最省显存的大模型推理框架之一。本文把官方文档、踩

2026-02-071 阅读量

目录 1.dify介绍 2.准备工作 3.安装docker 3.1.默认安装 3.2.自定义路径安装(推荐) 3.3.验证docker 3.4.切换镜像源 4.下载git 5

2026-02-071 阅读量

原文:annas-archive.org/md5/dab5131b501213fc0222fd0813bcfd70 译者:飞龙 协议:CC BY-NC-SA 4.0 第五章:远程身份验证

2026-02-070 阅读量

有概率被淘宝检测脚本,导致奖励变少,本人一概不负责更新记录10.30 一次运行5分钟,防止检测有效使用流程1.下载autojs,创建文件

2026-02-070 阅读量

有概率被淘宝检测脚本,导致奖励变少,本人一概不负责更新记录10.30 一次运行5分钟,防止检测有效使用流程1.下载autojs,创建文件