1.栈又叫堆栈--非静态局部变量/函数参数/返回值等等,栈是向下增长的。2.内存映射段是高效的I/O映射方式,用于装载一个共享的动
10.4 Selenium处理iframe和frame切换iframe和frame在Web页面中,iframe和frame是常见的用于嵌入另一个HTML文档的方式。为了与
概述在大模型部署过程中,环境配置和依赖管理常常是令人头疼的问题。本文将详细介绍如何在Ubuntu 22.04系统上,使用Docker和
文章目录 前言1. Linux安装cpolar2. 创建公网SSH连接地址3. JuiceSSH公网远程连接4. 固定连接SSH公网地址5. SSH固定地址连接
在 MySQL 数据库运维中,遇到服务启动失败、连接异常、死锁等问题时,错误日志(Error Log)绝对是你的 “排障利器”。它默认
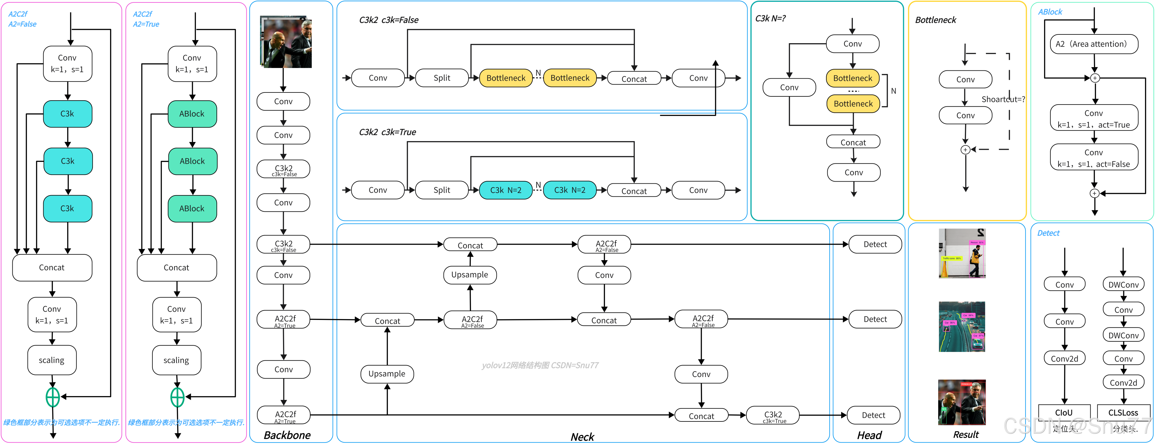
一、本文介绍 本文给大家带来的是YOLO系列家族的最新成员——YOLOv12的介绍,YOLOv12的论文题目是《YOLOv12: Attention-Centric
作为一名经常组织群聊的用户,我发现群聊二维码(如微信、QQ、企业微信群聊)默认有效期较短,往往只有7天,群满200人没有办法扫
目录 一、准备工作二、检查系统版本三、安装 Docker1. 安装必要的依赖2. 添加 Docker 的官方 GPG 密钥3. 添加 Docker 的 AP