K230 运行 HTTP 服务器 httpserver
HTTP-Server例程
文章目录
- HTTP-Server例程
- 实验环境
- 简介
- 关键部分代码
- 流程图
- HTTP 服务端
- HTTP 请求
- HTML 页面
- HTTP 状态码
实验环境
亚博智能 K230 视觉识别模块
固件版本:CanMV_K230_YAHBOOM_micropython_V1.3.2.img.gz
注1:用其它厂家的K230也可以实现,只是代码部分需要稍作修改,代码部分亚博K230用的屏幕分辨率是640x480
注2:本文摘自亚博官网K230系列的教程,此处仅作分享作用
简介
本节我们使用K230作为HTTP服务器使用。
我们打开例程代码,修改main函数中的Connect_WIFI函数的参数为SSID(WIFI的名称)和KEY(WIFI的密码)
ip = Connect_WIFI("[SSID]", "[KEY]")
修改好之后我们点击运行按钮,可以看到串行中断输出如下内容
True
('192.168.3.47', '255.255.255.0', '192.168.3.1', '192.168.3.1')
Listening, connect your browser to http://192.168.3.47:8081/
第一行的True表示WIFI连接成功
第二行输出的是连接的WIFI的信息
第三行表示HTTP服务器启动成功了,我们可以复制这个地址,粘贴到浏览器的地址栏,按下回车键
可以看到浏览器中显示这个页面,则说明启动成功了

关键部分代码
完整代码请参考 【源码汇总 / 11.Network / 05.http / http_server.py】
def main(micropython_optimize=True):
# 连接WiFi并获取IP Connect to WiFi and get IP
ip = Connect_WIFI("Yahboom", "my_password")
# 创建socket对象 Create socket object
s = socket.socket()
# 获取地址信息 Get address information
ai = socket.getaddrinfo("0.0.0.0", 8081)
addr = ai[0][-1]
# 设置socket选项 Set socket options
s.setsockopt(socket.SOL_SOCKET, socket.SO_REUSEADDR, 1)
# 绑定地址 Bind address
s.bind(addr)
# 开始监听 Start listening
s.listen(5)
print("Listening, connect your browser to http://%s:8081/" % (ip))
counter = 0
# 主循环处理客户端连接 Main loop to handle client connections
while True:
# 接受客户端连接 Accept client connection
res = s.accept()
client_sock = res[0]
client_addr = res[1]
print("Client address:", client_addr)
# 设置非阻塞模式 Set non-blocking mode
client_sock.setblocking(False)
# 获取客户端流 Get client stream
client_stream = client_sock if micropython_optimize else client_sock.makefile("rwb")
# 读取HTTP请求头 Read HTTP request headers
while True:
h = client_stream.read()
if h is None or h==b'':
continue
print(h)
if h.endswith(b'
'):
break
os.exitpoint()
# 发送响应内容 Send response content
client_stream.write(CONTENT)
# 关闭客户端连接 Close client connection
client_stream.close()
# 运行主函数 Run main function
main()
其中CONTENT部分是我们浏览器中显示的页面代码,使用的是HTML语言
DOCTYPE html>
<html>
<head>
<meta charset="utf-8">
<title>亚博智能K230title>
<style>
body {
font-family: Arial, sans-serif;
margin: 0;
padding: 20px;
background-color: #f0f0f0;
}
h1 {
color: #333;
text-align: center;
}
h2 {
color: #222;
text-align: center;
}
style>
head>
<body>
<h1>欢迎使用亚博智能 K230h1>
<h2>Welcome to yahboom K230h2>
body>
html>
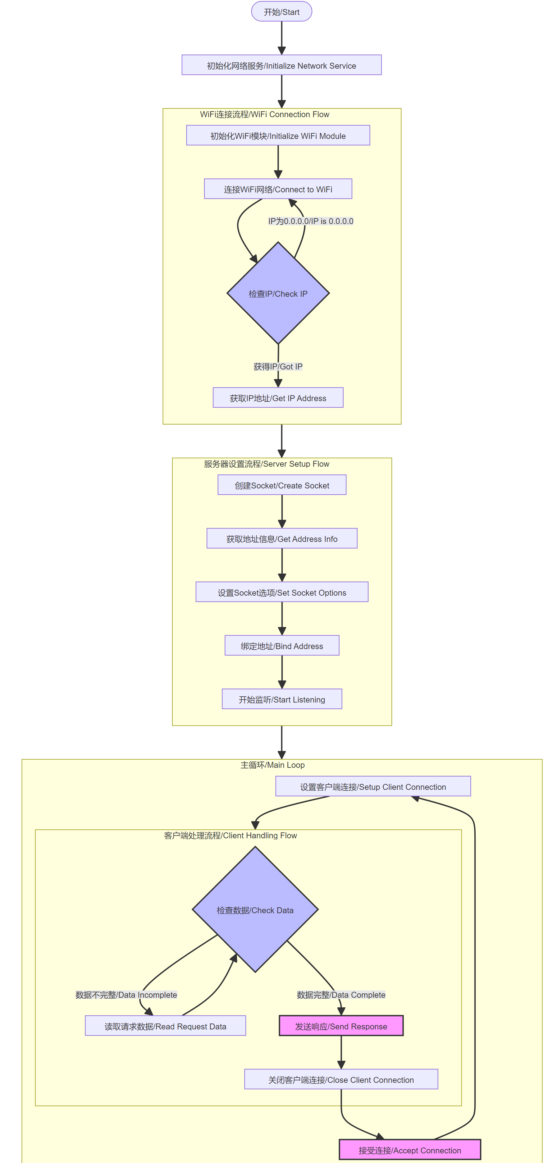
流程图

HTTP 服务端
这里我们来简单描述一下HTTP服务端
HTTP 请求
HTTP(超文本传输协议)是一个用于在网络上传输数据的应用层协议。
我们平时使用浏览器访问网页,我们在网页上进行的点击或者任何操作,实际上就是通过浏览器向HTTP服务器发送请求,然后HTTP服务器返回数据(数据可以是图片、视频、或者HTML页面等任何类型的数据,具体返回什么是根据你请求的操作决定的)。我们本节教程实现的 HTTP服务器做的事情就是 接收http请求,返回一个HTML页面数据。
HTML 页面
HTML页面是一种可以被浏览器识别并解析的描述文件。可以简单理解为我们平时看到的网页就是由HTML语言编写的。本节教程中我们的CONTENT变量中的内容就是一个简单的HTML代码。当浏览器接收到HTTP服务器发送的HTML文件后,就会把HTML文件的内容解析成我们看到的好看的网页。
HTTP 状态码
HTTP状态码是服务器对客户端请求的处理结果的标识,分为5类:
1xx (信息性状态码)
- 100 Continue: 继续发送请求
- 101 Switching Protocols: 切换协议
2xx (成功状态码)
- 200 OK: 请求成功
- 201 Created: 创建成功
- 204 No Content: 成功但无返回内容
- 206 Partial Content: 部分内容请求成功
3xx (重定向状态码)
- 301 Moved Permanently: 永久重定向
- 302 Found: 临时重定向
- 304 Not Modified: 资源未修改
- 307 Temporary Redirect: 临时重定向
4xx (客户端错误)
- 400 Bad Request: 请求语法错误
- 401 Unauthorized: 未授权
- 403 Forbidden: 禁止访问
- 404 Not Found: 资源不存在
- 405 Method Not Allowed: 方法不允许
- 429 Too Many Requests: 请求过多
5xx (服务器错误)
- 500 Internal Server Error: 服务器内部错误
- 502 Bad Gateway: 网关错误
- 503 Service Unavailable: 服务不可用
- 504 Gateway Timeout: 网关超时
本节教程中的CONTENT的开头
b"“”
HTTP/1.0 200 OK
Content-Type: text/html; charset=utf-8
这一段就是HTTP响应报文的头部,里面的200就代表着【200 OK: 请求成功】

